炒股就看金麒麟分析师研报,巨擘,专科,实时,全面,助您挖掘后劲主题契机!
周末利好!又有超30家上市公司通告→
欧博Allbet一场“活跃成本商场,提振投资者信心”的行径正在紧锣密饱读进行,一批上市公司斥真金白银加入增合手回购军队。
一款178元的花篮,颜值“弹眼落睛”,由月季、飞燕草、粽叶等植物搭配。主打的就是送长辈,孝敬父母!
吸引力在先前4月初的海口站比赛中,面对先失一局的被动局面,邵星霆努力调整心态,克服紧张情绪,鼓励搭档加强防守,并连续强攻压迫对手,最终逆转战局夺得冠军。经此一战,两人的信心、默契度不断提升,并在此次武汉站比赛中3比1战胜浙江队,再获U15级别冠军。
8月18日,证监会相关肃穆东说念主就活跃成本商场、提振投资者信心接管媒体采访时提到,饱读舞有条目的上市公司积极开展回购,督促已发布回购决议的上市公司加速实行回购计算、加大回购力度,实时传递积极信号。
自监管部门发声后,放弃8月20日晚8时,已有卓著30家A股公司暴露回购、增合手计算或推崇公告,合手续为商场注入信心和底气。
有券商分析合计,推动回购和增合手按次简化、门槛缩小等一系列举措,反应出策略赞成力度加大,是近期A股上市公司股份回购、增合手范畴空闲飞腾的伏击原因之一。现时,上市公司及沟通方积极开展回购增合手,传递出对公司内在价值的招供和合手续厚实发展的信心,对活跃成本商场、提振投资者信心具有积极作用。
回购计算密集发布
据记者梳理,仅8月20日晚,10余家A股公司暴露回购预案及推崇公告,其中亿帆医药、龙芯中科、凯尔达等多家上市公司大激动、董事长建议回购自家股。
继上一轮拿出上亿资金回购公司股份后,亿帆医药8月20日发布公告称,公司控股激动、骨子限度东说念主、董事长兼总裁程前锋建议,公司使用自有资金以荟萃竞价往还格式回购公司股份,回购资金总和为3000万元-5000万元,回购价钱不卓著20.57元/股。
皇冠体育靠谱吗亿帆医药示意,本次所回购的股份,将在曩昔合应时机用于职工股权激发或职工合手股计算。
龙芯中科、想科瑞、凯尔达三家科创板公司,纷纷“张榜”自家“雇主们”的回购建议。
在论说回购意图时,上述公司均指向为建筑健全公司长效激发机制,充分退换职工的积极性,有用地将激动利益、公司利益和职工个东说念主利益精采连合在整个,促进公司健康、厚实、可合手续发展等场地。
www.zauwo.com皇冠体育
如本领实力名列三甲的想科瑞,公司骨子限度东说念主、董事长张亚建议公司以超募资金回购公司股份。回购价钱拟不卓著80元/股,回购资金下限3000万元、上限5000万元,回购股份约37.5万股至62.5万股。
而想科瑞股票最新收盘价为53.15元/股,远低于本次股份回购价钱上限。可见公司“回购”忠老诚足。
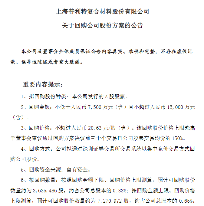
在监管部门发声当晚,晶华微、舍得酒业(维权)、天宜上佳、普利独特上市公司便抛出回购计算。
从回购场地看,实行股权激发或职工合手股计算是常见的考量。如晶华微8月18日发布公告称,公司拟斥资1500万元-3000万元,以不卓著60元/股的价钱回购股份,将全部用于职工合手股计算好像股权激发。
厚实的事迹是上市公司大手笔回购的底气所在。
以回购金额上限超亿元的普利特为例,公司瞻望本年上半年包摄上市公司激动的净利润为2亿元-2.5亿元,同比增长329.76%-437.20%。
银河娱乐分析
积极增合手“力挺”公司发展
香港六合彩龙虎斗陪伴新一循环购潮,多家上市公司实控东说念主、大激动及董监高档也积极投身增合手自家股份,或是欢跃不减合手,顽强看好公司发展。
博亚体育app靠谱吗棒杰股份董事长陈剑嵩极度一致行径东说念主陈根娣原拟自2023年5月11日起六个月内,增合手公司股份金额不低于3000万元且不卓著6000万元。
8月12日,陈剑嵩及陈根娣已累计增合手公司股份408.01万股,占公司总股本的0.87%,增合手金额为3098.3万元。
棒杰股份于8月20日晚间暴露称,基于对公司永恒价值的高度招供和公司曩昔合手续厚实发展的顽强信心,近日,陈剑嵩及陈根娣计算将上述增合手计算的增合手金额诊治为不低于3500万元且不卓著7000万元。
同日晚间,东箭科技公告,基于对公司曩昔发展的顽强信心和永恒投资价值的招供,公司控股激动、骨子限度东说念主、董事长马永涛计算自公告暴露之日起6个月内增合手公司股份,拟增合手金额不低于1000万元,不高于2000万元,本次增合手计算不可立增合手股份价钱区间。
除了真金白银增合手外,多家上市公司实控东说念主则以“不减合手”,以示对公司远景充满信心。
最近一次中,C罗突然腰痛倒地,经过检查发现肾结石疼痛发作。据悉,C罗问题影响即将到来欧洲杯中表现。本年1月20日,药石科技控股激动、骨子限度东说念主杨民民计算接管大量往还、荟萃竞价往还等格式,减合手公司股份不卓著499.16万股(占本公司总股本比例为2.5%)。放弃8月20日晚,本次减合手计算期限已届满,杨民民未通过任何格式减合手公司股份。
皇冠足球基于对公司曩昔发展的信心和永恒投资价值的招供,圣湘生物多名激动则欢跃两年内不减合手。
8月18日晚,圣湘生物暴露称,预想合手股约34.33%的控股激动兼骨子限度东说念主戴立忠和湖南圣维鼎峙搞定预想中心(有限合资)、湖南圣维华宁搞定预想中心(有限合资)自发欢跃:自2023年8月28日限售期满之日起两年内,不以任何格式转让或减合手其合手有的公司初度公开辟行股票前已刊行的股份,欢跃时候因公司送红股、转增股本、配股等原因而加多的股份亦盲从上述欢跃。



]article_adlist-->
面前送您60元福利红包,径直提现不套路~~~快来参与活动吧!
海量资讯、精确解读,尽在新浪财经APP
包袱剪辑:刘万里 SF014排列三炸金花
